Learning Distributed System by Cloning YouTube: Part 1 - System Design
Spoiler alert: it's more complex than I thought

Search for a command to run...
Spoiler alert: it's more complex than I thought

Distributed systems are fascinating; it seems that this paradigm is the only answer to the challenge when a system faces an extraordinary workload that a single computer cannot handle. Such workloads are also increasingly common or at least more freq...

From simple replication, chained replication, to highly-available group replication

My story doing API mocking with MSW, Next.js, and SWR

What We Did and How Was It

From the lead up, to the induction week, to the technical journey

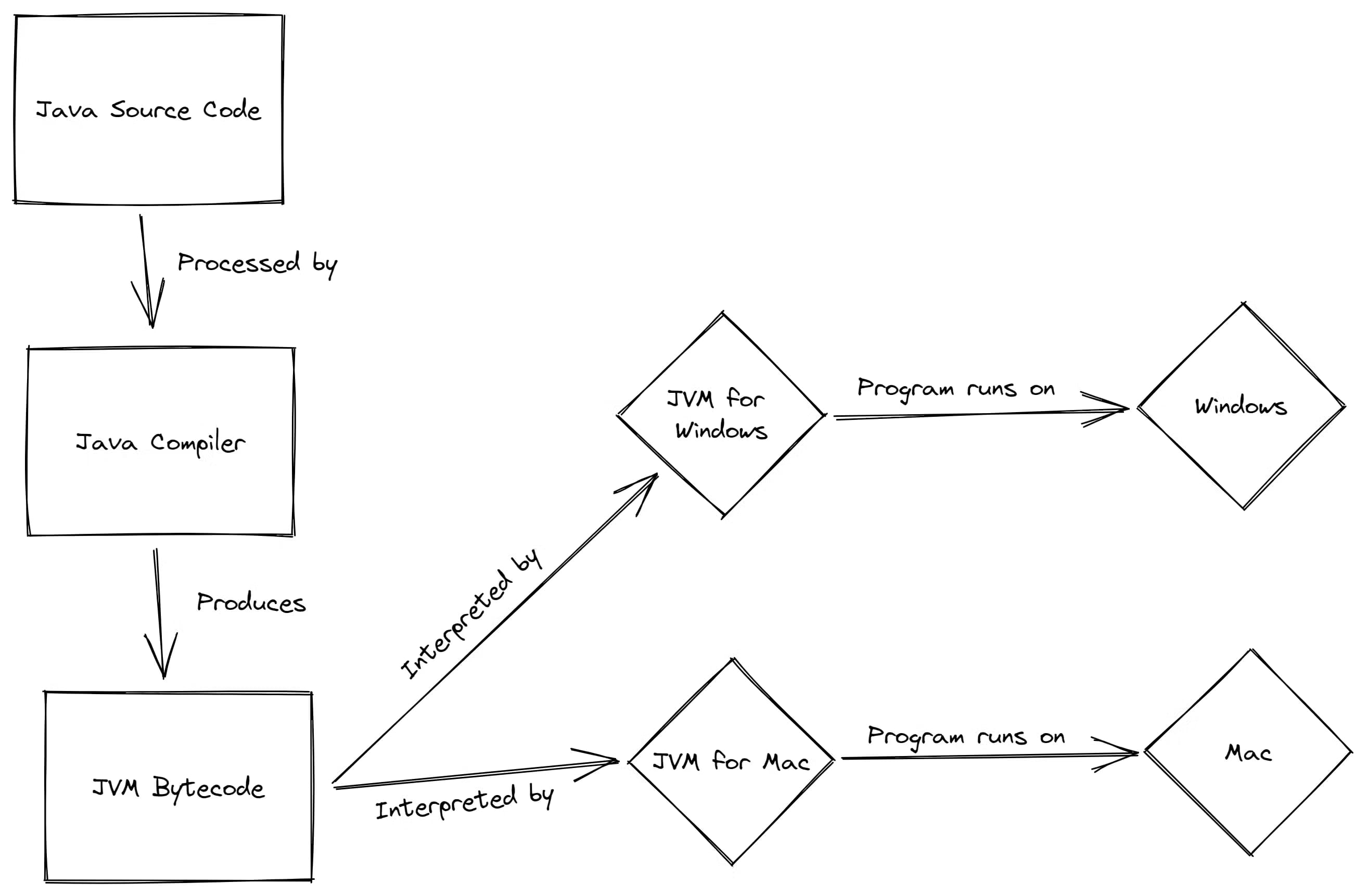
TLDR; Dalvik

Ever since started learning programming in high school and knowing C & C++, one thing has always bugged me, that is, why do pointers have data types? In C & C++, when we need to declare a pointer we normally do it like this: int b = 10; int* a = &b; ...
